唐芳林,杨智,王卓然,孙暖,韩丰泽,赵金龙
关键词:草原;草业;草坪;草种;调查监测;生态保护;生态修复;执法监管
草原是我国重要的生态系统和自然资源,在维护国家生态安全、边疆稳定、民族团结和促进经济社会可持续发展、农牧民增收等方面具有基础性、战略性作用[1]。
中国是草原大国,千百年来,草原主要作为生产资料来利用,积淀了源远流长的中华文明。上世纪80年代以来,由于索取多、投入少,草原出现了面积减少、生态退化的严峻局面。党的十八大以来,国家大力推进生态文明建设,保护修复草原生态、重现绿水青山成为草原工作的首要任务。随着国家对草原生态保护修复投入的加大,草原总体退化的趋势得到初步遏制,但草原生态脆弱的形势依然严峻。
当前,我国生态文明发展正处于重要的历史阶段,草原建设面临着新的机遇和挑战。要切实贯彻落实习近平生态文明思想,在生态文明建设的历史方位中明确草原方向,在山水林田湖草沙一体化系统治理中找准草原定位,在林草深度融合中谋划草原保护新思路,在构建草原治理体系中提高草原质量和稳定性,在新征程中推动草原新发展,构建草原发展新格局。本文从生态文明的视域研究构建新时代草原治理体系,旨在为草原治理工作提供科学参考。
1 草原治理成效
2020年,全国草原综合植被盖度达到56.1%,较2015年(54.0%)提高2.1%;全国天然草原鲜草总产量11.13亿吨,较2015年提高0.85亿吨(图1);全国重点天然草原平均牲畜超载率下降到10.1%,较2015年(13.5%)下降3.4%[2]。近五年累计查处非法开垦草原、征占用草原、滥采乱挖野生植物等破坏草原案件5万余起。草原生态功能得到进一步恢复,局部地区草原生态环境明显改善。

图1 2006—2020年全国天然草原产草量变化图
1.1草原工作顶层设计制定出台
党中央、国务院高度重视草原生态保护工作,在国务院机构改革中组建了国家林业和草原局,强化了草原保护修复工作,充分体现了统筹山水林田湖草沙系统治理的战略意图。2021年3月,国务院办公厅印发了《关于加强草原保护修复的若干意见》[1](以下简称《意见》),明确了新时代草原工作的指导思想、工作原则和主要目标,提出了加强草原保护修复和合理利用的12条政策举措和4项保障措施,明确了国务院相关部门任务分工,为推进生态文明和美丽中国建设奠定了基础。
1.2草原保护管理体系更加完善
1.2.1法律法规体系建立健全
《草原法》于1985年 6 月颁布,为依法保护草原奠定了法制基础。目前国家林业和草原局正在修订完善该法律。截至目前,我国已初步形成由1部法律、1部司法解释、1部行政法规、13部地方性法规、2部部门规章和11部地方政府规章构成的草原法律法规体系。
1.2.2 保护管理体系逐步构建
全国累计建成草原类自然保护区41个,面积165.17万 hm2 [3]。2020年,国家林业和草原局开展了国家草原自然公园建设试点,试点面积14.7万 hm2 [4-5]。目前国家林业和草原局正有序组织开展国有草场建设试点,探索国有草原可持续发展模式,因地制宜发展现代草业、生态畜牧业和草原旅游业。
1.2.3草原保护制度深入落实
按照党中央、国务院决策部署,全国各级林草主管部门认真落实基本草原保护制度、草原承包经营制度、禁牧休牧和草畜平衡制度等草原保护制度。2020年,全国草原禁牧和草畜平衡面积分别达到0.8亿 hm2和1.7亿 hm2;草原承包经营面积约2.9亿 hm2,约占全国可利用草原面积的88.2%[2]。
1.3草原生态修复工程项目成效显著
2000 年以来,我国加快了草原保护建设,累计投入中央财政资金2 200多亿元,在草原地区陆续实施了京津风沙源治理、退耕还林还草、退牧还草等24个重大生态工程项目(表 1)。其中,工程11个,项目13个(目前多数已结束实施)。以上工程项目中,从 2003 年开始实施的退牧还草工程是我国实施时间最长、收效最大、农牧民受益最多的草原生态修复工程,是草原生态建设的主体工程。截至 2020年已累计投入资金339亿元,建设草原围栏0.79亿 hm2,开展黑土滩治理、毒害草治理、退化草原改良、人工种草等0.25亿 hm2,有力促进了草原生态恢复,推动了草原保护制度落实,加快了草牧业生产方式转变,增加了农牧民收入。
表1 草原生态保护修复工程项目

2011年以来,国家在内蒙古、西藏、新疆等 13 个主要草原牧区省份和新疆生产建设兵团实施了两轮草原生态保护补助奖励政策,累计投入资金 1 700多亿元,落实草原禁牧面积0.80亿 hm2、草畜平衡面积1.73亿 hm2。2019年,国家开始在以上13个省(区)设立草原生态修复资金,每年投入资金33亿元,用于草原生态修复、草种繁育、生物灾害防治和草原防火隔离带建设等内容。
通过对100多个草原生态保护修复工程县的地面监测,工程区内植被逐步恢复,生态环境明显改善。与非工程区相比,工程区内草原植被盖度平均提高15.2%,植被高度平均增加67.3%,单位面积鲜草产量平均提高69.2%[2]。
1.4草原科技支撑能力持续增强
近年来,国家持续加大对人工草地建设、草产品加工、草品种培育等方面的科技支持,大力加强草原和草业学科建设。草原科技支撑平台建设加快,新建成草原长期科研基地7个,草原野外生态定位观测站10个,草原工程技术研究中心10个,草原重点实验室1个。目前,全国共有31所农林院校、研究机构或综合性大学设立草业科学本科专业,11所高校单独成立了与草原和草业相关的学院,草原科技支撑能力逐步提高。此外,我国成立了国家林草局第一届草品种审定委员会,2021年审定通过了14个国家级草品种[6] 。
2 存在的主要问题
我国是一个草原大国,草原面积3.93亿 hm2,位居世界第一,但还不是草原强国,草原工作仍存在许多短板。
2.1对草原功能地位的认识不到位
2018年机构改革,党中央成立了国家林业和草原局,局内设立了草原管理司,建立了与草原大国地位相适应的草原管理机构,充分体现了党中央对草原工作的重视。自改革以来,各级林草部门认真履行职能职责,草原工作不断取得新成绩。但是目前人们对于草原在生态、生产、文化等方面功能地位的认识还不足,不利于草原地区生态文明建设。
2.2草原工作基础薄弱
我国仅在上世纪80年代由原农业部组织开展过第一次全国草原资源调查,积累了不少好的技术经验,但目前仍存在草原调查监测指标体系不健全、草原保护修复体系不完善、基层草原执法监管不到位等系列问题,草原工作基础薄弱。
2.3草原生态退化形势严峻
长期以来,人们对草原一味的索取,使草原得不到休养生息,草原生态极其脆弱。大量优质草原被开垦为耕地,剩下的草原也面临超载过牧的威胁,不合理的利用和干扰以及气候变暖、水平衡紊乱等因素,导致草原生态严重退化。与20世纪50年代相比,我国90%左右的天然草原出现不同程度的退化,中度和重度退化约占30%[7]。草原生态环境恶化,不仅制约着草原畜牧业发展,影响农牧民收入增加,而且直接威胁国家生态安全,草原生态环境已成为国家生态安全的薄弱环节。
2.4缺乏系统性草原治理体系
《意见》指出,到本世纪中叶,退化草原要得到全面治理和修复,草原生态系统要实现良性循环,形成人与自然和谐共生的新格局。《意见》还提出了要建立健全草原调查监测评价体系、加大草原保护力度、完善草原自然保护地体系、加快推进草原生态修复、统筹推进林草生态治理、大力发展草种业、合理利用草原资源、推动草原地区绿色发展等措施。国家顶层设计已完成,但草原仍缺乏系统性治理体系,必须树立系统思维,立足长远,精心谋划,打好基础,全面推进,快速补齐短板。
3 草原治理体系构建
要认真贯彻落实习近平生态文明思想,统筹山水林田湖草沙冰一体化保护和系统治理,找准草原定位,全方位推进林草融合发展,着力构建草原监测评价、草原保护、草原生态修复、草原执法监管、现代草业、支撑保障等六大草原治理体系,不断提升草原治理水平。
3.1草原监测评价体系
3.1.1构建思路
充分发挥既有草原调查监测队伍作用,运用成熟方法成果,在继承发扬的基础上大胆探索创新,以深入推进林草融合为契机,充分借鉴森林资源调查监测的有益经验做法,通过转移、嫁接、融合、提高的办法,全面提升我国草原调查监测评价能力,构建内容全面、基础扎实、方法科学、运行顺畅的草原监测评价体系,搞清草原底数和动态变化趋势规律,为科学指导草原保护修复和合理利用提供坚实基础和支撑。
3.1.2主要任务及内容
根据草原资源、生态和植被特点,以及草原管理工作需求,开展草原资源调查、草原生态评价、年度性草原动态监测、专项应急性监测等方面的任务(表2)。
表2 草原监测评价体系主要任务及内容

3.1.3体系构建
构建完善草原类型区划、数据指标、样地场地设施、技术方法、质量控制、标准规范、数据库和软件平台、组织管理等八大体系(表3)。
表3 草原监测评价体系

3.2 草原保护体系
根据草原的定位、重要程度、保护利用强度不同,将全国草原划分为生态保护红线内草原、基本草原、国有草场内草原等不同空间类型,实行差别化管控措施,构建草原保护体系(表4)。加大草原生态保护建设政策支持力度,加强保护制度建设,在《草原法》的基础上,制定配套的法律法规,逐步完善草原保护管理体制。
表4 草原保护体系

3.3 草原生态修复体系
目前草原生态修复项目少、类型较为单一,针对性不强,修复成效不明显,修复成果缺乏展示展现,成果难以巩固持久。为了做好草原生态修复工作,完成草原生态修复任务,加快恢复退化草原生态系统,亟需制定一套完整的修复体系。
3.3.1构建思路
以习近平生态文明思想为指导,立足不同区域自然条件和草原退化状况等客观实际,坚持“节约优先、保护优先、自然恢复为主”的方针,科学布局和组织实施草原生态保护修复重大工程,着力提高草原生态系统自我修复能力,改善草原生态系统质量,稳步提升草原的生态功能和生产能力。
对重度退化草原,采取免耕补播、人工种草等方式,引入先锋植物和乡土草种,减少地表裸露,增加植被覆盖,丰富生物多样性,进行草原植被系统重建。对中度退化草原,采取施肥、松土、切根、灌溉等培肥地力改善水土的措施,促进草原原生植被生长,恢复草原生态环境。对轻度退化草原,采取围栏封育的措施,减少人为对草原的干扰破坏,依靠草原自然修复力,促进草原植被恢复。在水土条件适宜地区,支持建设放牧型多年生人工草地,大幅提升优质牧草生产供给能力,减轻天然草原的放牧压力,促进天然草原休养生息。
将生态系统中具有典型性和代表性,区域生态地位重要,生物多样性丰富的草原建设为草原自然公园,严控各类人为活动对草原生态环境的影响。对生态脆弱、区位重要的退化、荒漠化和放牧利用价值不高的草原,由国家投资建设国有草场,进行规模化修复治理并管理,恢复草原良好生态,巩固生态文明建设成果。开展乡村城镇种草、河湖堤岸种草,充分发挥种草在国土绿化和保持水土中的作用。开展草原监管、草原生物灾害防治和乡土草种繁育等体系建设,提升草原生态修复能力。
3.3.2体系构建
明确草原生态修复主要任务,摸清草原退化情况,组织实施工程项目,开展工程效益评估,加强修复成果管护。根据草原退化情况,采取设置草原围栏、草原改良、人工种草等生态修复措施,构建生态评价体系、工程措施体系、政策保障体系等生态修复体系(图2)。

图2 草原生态修复体系
1)生态评价体系
开展草原退化基况专项调查,明确草原退化面积和位置,划分退化等级(重度、中度、轻度),形成草原退化分布图,为开展生态修复治理提供依据,使各项修复措施精准落实到山头地块,实现精细化修复治理。
2)工程措施体系
针对我国草原退化的实际情况,积极开展草原生态修复八大工程(表5)。
表5 草原生态修复八大工程

3)政策保障体系
国家对草原生态修复给予资金和政策支持。国家财政设立草原生态修复治理补助,用于退化草原生态修复治理、草种繁育、草原有害生物防治等相关内容。开展草原生态修复金融创新政策研究,制定鼓励社会资本开展草原生态修复的政策措施,鼓励和引导社会资本进入草原生态修复领域。
4)组织保障体系
全国草原生态修复工作由国家林业和草原局统一部署,地方林业和草原行政主管部门负责组织实施本行政区域草原生态修复实施工作。局属调查规划单位分区指导草原生态修复并开展修复成效评价,有关科研院所承担生态修复技术支撑服务任务。
5)物资保障体系
建立种质资源、育种、草种生产等草种育繁推一体化体系,解决草种业的各个环节脱节、乡土草种缺乏等问题。要开展科技攻关,研发适合草原地区生态修复的机械设备,建立草原生态修复机械设备研发试验推广体系,为大规模开展草原生态修复打下物质基础。
6)管理评估体系
开展草原围栏、草原改良、人工种草等各项草原生态修复措施的标准规范研究,明确各项措施的技术要求,形成草原生态修复技术标准规范体系。开展草原生态修复工程项目管理,编制草原生态修复工程项目管理信息系统,开展种草改良任务“上图入库”工作。开展草原生态修复工程项目督导检查工作,依托局属调查规划单位等对工程项目效益进行评估,了解项目实施情况。
7)成果管护体系
创新管理机制,制定相关政策,依托草原自然公园和国有草场建设,落实草原生态修复成果管护责任,对修复好的草原进行严格管理。加强草原监督执法力度,将草原生态修复工程项目区作为草原执法重点区域,严格落实草畜平衡和草原休牧措施,保护草原生态修复取得的成果。
3.4 草原执法监管体系
机构改革后,草原监管机构队伍大幅减少,草原执法能力大幅下降,对有效开展草原执法监管工作,提升执法监督能力现代化,实现草原资源保护和永续利用产生了重大影响。为了切实履行草原资源监管责任,依法保护草原资源,有效遏制破坏草原违法行为,不断提升草原执法监管能力,亟需构建草原执法监管体系。
3.4.1构建思路
按照党中央、国务院关于生态文明建设的决策部署,充分调动整合现有草原监管力量,切实推动林业、草原和国家公园融合发展,着力构建纵横协同、上下联动、运行高效、全域覆盖、公众参与的草原执法监管体系,为草原资源保护和生态修复治理提供监管保障。
3.4.2主要任务及内容
通过专题研究和实践推动,努力构建适应草原资源保护新形势、新要求和新任务的草原执法监督体系。明确新型草原执法监督体系的主要内容,健全完善草原执法监管依据,以各地推进林长制实施为契机,通过切实落实草原资源监管责任,推进基层草原站(所)智能化、标准化建设,加强草原管护员队伍建设,构建常态化执法监管、协同处置违法行为、重大事件应急处置、草原资源保护工作约谈、草原资源保护宣传培训等措施、手段,逐步建立并不断完善系统规范、运行高效的草原执法监管体系。
1)健全完善草原执法监管依据
加快《草原法》《草畜平衡管理办法》修订工作进程,尽快解决现有草原概念定义范围不清楚、行政处罚依据不充分、行政处罚偏轻,以及部分监管领域尚无监管和处罚的法律条款依据等问题,重点解决现行《草原法》对南方草地管理的针对性不够强、有关规定不够明确具体、缺乏可操作性等方面的问题。鼓励和指导南方省区草原管理部门,加快推进配套法规规章建设,制定出台地方性草地管理法规规章,增强南方草地保护建设利用的有效监管。各地也要配合《草原法》和配套规章的修订,积极推动地方立法,制定和完善配套法规规章,扎实推进草原法律法规体系建设,为草原资源开发利用保护监管提供充分的法律依据。
2)落实草原资源保护主体责任
贯彻落实《关于全面推行林长制的意见》《关于加强草原保护修复的若干意见》,着力深化草原资源监管体制改革,理顺中央和地方之间在草原监管方面的职责。督促地方党委政府重视草原工作,在草原主要省区分级设立市、县、乡和村级草长或林(草)长,科学确定草长责任区域,严格落实地方政府的草原资源监管主体责任,正确处理草原资源保护和科学合理利用的关系,有效破解当前影响制约草原管理工作开展的难题和瓶颈,守住草原生态安全的边界。
3)全面加强草原资源监管工作
以维护草原生态环境安全和强化草原资源保护为根本目标,坚决扛起草原资源保护的政治责任,守好草原生态安全底线。切实落实森林、草原和国家公园融合发展机制,瞄准草原监管薄弱环节补齐短板,构建完善多部门联合协作的草原监管执法体系,加大执法监督力度,整体提升草原资源保护能力和水平。督促指导各地草原主管部门切实履行监管职责,层层传导压力,严守生态红线,切实加大涉草违法犯罪打击力度,常态化组织开展行业性、季节性、地域性专项执法行动,始终保持高压态势。特别是要强化重点生态区、生态脆弱区等重要区位和领导批示指示、社会关注度高的违法案件的查处,严厉打击草原违法违规行为,依法依规保护草原。
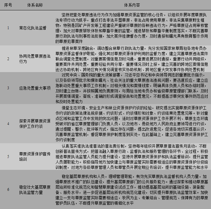
3.4.3体系构建
构建常态化执法监督、协同处置草原违法行为、应急处置重大事项、探索开展草原资源保护工作约谈、草原资源保护宣传培训、稳定壮大基层草原执法监管力量六大体系,提升草原执法监管能力(表6)。
表6 草原执法监管体系

3.5 现代草业体系
草业是与农业、林业同等重要的产业。早在20世纪80年代,钱学森教授就提出利用现代科学技术发展知识密集型草业是草产业发展的必由之路。草原利用好了,草业兴旺发达起来,对国家的贡献不亚于农业。目前我国草业产业规模较小,产值较低,链条不长,没有形成完整的产业体系。现代草业是基于生态文明建设的时代背景,以现代科技促进草业高质量发展的产业,是草原生态建设产业化、产业发展生态化的必由之路。因此,亟需构建现代草业体系。
3.5.1建设高质量草原畜牧业
草原畜牧业是我国牧区的传统产业,又是最具有优势的支柱产业。发展草原畜牧业,应以提高效益为中心,走集约化、产业化之路。按照市场经济体制和机制的要求,打破传统、粗放的经营方式,实现区域化布局、专业化生产、集约化经营、社会化服务、企业化管理。培育龙头家庭牧场,实现市场牵龙头、龙头带基地、基地连牧户的模式,逐步形成强强联合、以强带弱的现代化企业管理体系,发展一批贸工牧、产供销、牧科教等多种形式一体化生产的经营实体,促进我国草原畜牧业生产集团化、产业化。
3.5.2大力发展草种业
建立健全国家草种质资源保护利用体系,开展草种质资源普查,建立草种质资源库、资源圃及原生境保护为一体的保存体系和评价鉴定、创新利用和信息共享的技术体系。加强优良草种,特别是优质乡土草种选育、扩繁和推广利用,不断提高草种自给率,满足草原生态修复及草坪业建植用种需要。鼓励牧草品种选育者与良种繁育企业对接,打造适应我国草种业生产特点的牧草种子分散生产、集中收购的灵活生产模式。建立草种储备制度,完善草品种审定制度,加强草种质量监管。
3.5.3积极推进饲草种植业
根据草牧业发展和当地水热资源条件,确定饲草种植发展方向,因地制宜推进饲草种植业。按照自然地理条件和资源承载力,推进优质苜蓿生产区、优质羊草生产区、优质燕麦生产区等生产区建设。在“镰刀弯”地区和农牧交错带,深入开展草牧业试验试点。农区要结合退耕还草、草田轮作等方式,大力发展人工草地,提高饲草供给能力。优化牧区、半农半牧区和农区资源配置,推行牧区繁育、农区育肥的生产模式,提高资源利用效率。
3.5.4稳步推进草产品加工业
深入挖掘草本植物药用及营养功能、食用功能、饲料添加剂和精油提取等特色功能。加强叶蛋白提取、膳食纤维加工以及食品添加物、医药原料、工业原料、农药原料的生产利用等精深加工技术的研究。发挥各地区比较优势,合理规划布局,形成牧草种子和牧草生产加工基地和绿色有机食品生产加工区。积极发展草产品加工,推动我国草业形成相对完整产业链,构建兼有社会、经济、生态和文化多功能的草业产业群,提高市场竞争力。
3.5.5加快发展草坪业
将草坪业作为国土绿化的重要产业来抓,努力提高城市环境绿化质量。强化低耗水、耐瘠薄草坪草育种和良种繁育工作,努力提高草坪草种国产化率。加强对草坪专用肥、专用农药及相关机械产品的研究开发,提高市场竞争力。加大草坪基础理论研究,因地制宜,适地适草,提高科研成果转化率。加强草坪病虫害防治等基础技术研究,建立完善的草坪养护管理技术规范。制定行业标准,明确不同地区、不同类型的草坪建植、管理技术规程,草坪种子质量标准,草坪肥料、农药、机械标准等,推动草坪业市场健康发展。
3.5.6高质量发展草原药用植物产业
根据中药材市场需求情况,推动建立当归、甘草、五味子等中药材生产基地,实现重要草原生中药材种植规模化、市场化,降低对天然草原生中药材的需求。挖掘民族医药文化,积极发展民族医药,建立蒙药、藏药、彝药、苗药、韩药等药用植物基地。应用现代生物技术手段,对珍稀、濒危的药用植物进行快速繁殖,以提高该类药用植物的产量,满足市场需求。
3.5.7大力发展草原旅游业
在加强草原保护、保持生态系统健康稳定的情况下,充分挖掘草原资源和草原民族民俗文化优势,积极推进草原旅游业发展,满足人民日益增长的优质生态产品的需要。深入开展草原自然公园建设,并以其为抓手在有效加强草原保护的基础上,科学合理利用草原资源,适度开展生态旅游,处理好保护与利用、生态效益与经济效益之间关系,实现生态、社会、经济效益的有机统一。同时依托草原自然公园平台,打造一批精品草原旅游景区、度假地和旅游线路,推动草原旅游业和草原生态休闲观光产业发展。
3.5.8大力发展草原特色产业
开发草原健康食品、能源植物、编织等具有草原特色的产品,逐步形成草原地区特色产业(表7)。
表7 草原特色产业

3.6 支撑保障体系
坚持党的领导,全面协同推进林业、草原、国家公园融合发展,形成强大合力,确保草原治理体系落地生根,全面推进实施。
3.6.1加强组织领导
深入贯彻落实习近平总书记重要讲话及指示批示精神,并根据《关于加强草原保护修复的若干意见》《关于科学绿化的指导意见》编制和实施全国草原保护、修复、利用等发展规划,将其作为推进生态文明建设、维护国家生态安全的基础性任务和重要抓手,完善组织体系,切实加强组织领导,高质量完成草原治理工作任务。地方各级林业和草原主管部门要强化相关责任,编制各专项建设规划,科学细化建设目标、重点任务和工程措施,明确工程组织形式、建管方式、责任任务等事项,并按照职能分工抓好落实,确保规划从蓝图变成现实。
3.6.2大力推行林(草)长制
大力推行林(草)长制[8],建立以林(草)长制为主体的党政领导保护发展林草资源责任体系,省、市、县、乡、村分级设立林(草)长。压实地方党委政府主体责任和属地责任,落实部门责任,加大草原监管力度,把草原工作摆在与林业、国家公园建设同等重要的位置,统筹研究,整体部署,协同推进。制定草原修复利用工作安排部署情况,草原保护修复利用规划编制情况,草原保护制度落实情况等定性考核指标,以及草原综合植被盖度、林草覆盖率等定量考核指标。将考核结果作为党政领导干部考核、奖惩和使用的重要参考,做到定责、履责、督责、问责环环相扣,形成闭环。
3.6.3加强基层人才队伍建设
落实生态保护修复和林业草原国家公园融合发展职责,加强人才队伍建设。进一步整合加强、稳定壮大基层草原管理和技术推广队伍,实现网格化管理,提升监督管理和公共服务能力。加强高素质专业人才培养,重点草原地区要强化草原监管执法,加强执法人员培训,提升执法监督能力。强化乡镇草原工作站职能,推进标准化建设,加强草原管护员队伍建设管理,提升基层草原执法队伍素质,推行综合执法,充分发挥人员作用。改善基层人员工作和生活条件,加强草原管护用房及水电路等设施建设,加大对草原专业人才招收和引进,建立专业高效的基层机构队伍。
3.6.4完善资金政策制度
按照中央和地方财政事权和支出责任划分,将草原保护发展作为各级财政重点支持领域,切实加大资金投入。完善草原经营承包、巩固退耕还林还草、草原生态补奖等政策,逐步提高草原生态补偿标准,积极探索国有草原资源有偿使用制度,推动设立国家草原自然公园资金。加强乡镇草原工作站、管护用房等建设,补齐民生设施短板。鼓励和支持社会资本参与草原生态建设,建立多元化融资体系。运用减免税费、专项补贴、贷款贴息等政策优惠,支持建立草原生态保护修复项目示范机制。强化资金监管,规范资金使用。此外,各级政府要在政策创设、项目报批、用地保障等各方面给予充分支持,加快草原保护修复及利用等重点工程项目落地。
3.6.5实施科技创新战略
实行重大科技攻关“揭榜挂帅”制度[8],鼓励大专院校和科研机构聚焦国土绿化草(品)种选育扩繁、草原鼠虫害防治生物药剂研发生产、退化草原生态修复机械及人工草地建设机械研发生产等关键技术和装备的研发推广。加强草原科技创新平台建设,推进国家级重点实验室、生态系统定位观测站、国家长期科研基地、工程技术研究中心、自然教育基地、高质量标准体系等建设。加快科技创新人才培养,构建高素质人才队伍,加大领军人才引进力度。支持社会化服务组织发展,充分发挥草原方面学会、协会等社会组织在政策咨询、信息服务、科技推广等方面的作用。健全国际合作体系,深化交流合作,提升草原治理科技水平。
3.6.6营造良好社会氛围
大力宣传习近平生态文明思想,弘扬草原优秀传统文化和红色文化,讲好草原故事,传承先进人物草原保护精神。加强科普宣传,将国家红色草原、草原自然保护区、草原自然公园、国有草场、草原野生动植物等作为普及生态文化保护知识的重要阵地,依托草原日、草原普法宣传月等活动,开展主题宣传,加强宣传推介,营造草原保护建设氛围。宣传都贵玛、布茹玛汗•毛勒朵、廷•巴特尔等先进典型人物,激励社会各界积极投身草原保护发展。积极宣传草原保护修复在生态文明建设中所起的重要作用,弘扬爱草、种草、护草的绿色发展理念,营造全社会关心支持草原保护建设的良好氛围。
4 小结
加强草原保护修复,推行草原休养生息,维持草畜平衡,保持草原生态系统健康稳定,提升草原“三生”功能,已成为草原治理工作的重心。《关于加强草原保护修复的若干意见》明确提出,到2025年,草原保护修复制度体系基本建立,草畜矛盾明显缓解,草原退化趋势得到根本遏制,草原综合植被盖度稳定在57%左右,草原生态状况持续改善。到2035年,草原保护修复制度体系更加完善,基本实现草畜平衡,退化草原得到有效治理和修复,草原综合植被盖度稳定在60%左右,草原生态功能和生产功能显著提升,在美丽中国建设中的作用彰显。要实现以上目标,必须认真贯彻落实党中央关于草原工作的重大决策部署,运用习近平生态文明思想指导好草原工作,站在“五位一体”总体布局高度,加强顶层设计和系统谋划,从体制机制和政策措施上采取更加有力的措施,全方位推进林业、草原和国家公园融合发展,着力构建草原治理体系,扎实推进草原工作,加快补齐短板,不断提升草原治理体系和治理能力现代化水平,推动草原地区绿色发展,为建设生态文明和美丽中国贡献草原力量。
参考文献:
[1] 中华人民共和国国务院办公厅. 国务院办公厅关于加强草原保护修复的若干意见[EB/OL]. (2021-03-12) [2021-08-18]. http://www.gov.cn/zhengce/content/2021-03/30/content_5596791.html.
[2] 国家林业和草原局. 2020年全国草原监测报告[M]. 北京, 2021, 21-27.
[3] 赵金龙,刘永杰,唐芳林, 等. 中国草原自然公园建设的必要性[J]. 中国草地学报, 2020, 42(4): 1-7.
[4] 新华社. 首批试点公布!我国正式开启国家草原自然公园建设 [EB/OL]. (2020-08-29) [2021-09-01]. http://www.xinhuanet.com/politics/2020-08/29/c_1126428919.html.
[5] 央广网.我国正式开启国家草原自然公园建设 [EB/OL]. (2020-08-30) [2021-09-01]. http://china.cnr.cn/NewsFeeds/20200830/t20200830_525233094.html.
[6] 国家林业和草原局政府网. 关于对2021年度国家级草品种审定初审结果进行公示的公告[EB/OL]. (2021-08-27) [2021-09-01]. http://www.forestry.gov.cn/main/4461/20210827/101319580521834.html.
[7] 唐芳林.完善草原治理体系 推进生态文明建设[J].中国党政干部论坛, 2021, 391(6):78-81.
[8] 新华社.中共中央办公厅 国务院办公厅印发《关于全面推行林长制的意见》[EB/OL]. (2021-01-12) [2021-09-01]. http://www.gov.cn/zhengce/2021-01/12/content_5579243.html.
[9] 国家林业和草原局 国家发展和改革委员会. “十四五”林业草原保护发展规划纲要[M]. 北京, 2021, 1-79.
图文来源:大国草原




